Stránka 1 z 2
Odpojení čerpadla klimatizace 1.2 8v
Napsal: 26 led 2019, 16:31
od Stev
Dobrý den,
strašně mi klepe/hučí kompresor klimatizace a tuším, že ani nefunguje. Proto se chci zeptat, zda je možné kompresor úplně odpojit. Tím mám na mysli, že bych z něho sundal řemen.
Re: Odpojení čerpadla klimatizace 1.2 8v
Napsal: 26 led 2019, 20:00
od Gembler
Neviem akú máš verziu ale na mk1 to ide bez problémov.
Re: Odpojení čerpadla klimatizace 1.2 8v
Napsal: 27 led 2019, 10:23
od Stev
Fiat Punto Mk2 1.2 8v, r.v. 2001
Re: Odpojení čerpadla klimatizace 1.2 8v
Napsal: 27 led 2019, 12:42
od Gembler
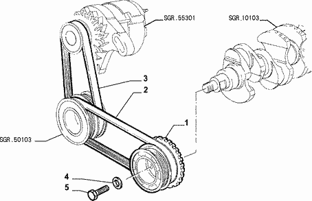
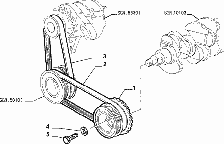
Tak na 1.6 je to jednoduché na ostatných je to takto:

Klínový řemen, modely s klimatizací: 1 – čerpadlo posilovače řízení, 2 – alternátor, 3 – kompresor klimatizace, 4 – klikový hřídel.
Re: Odpojení čerpadla klimatizace 1.2 8v
Napsal: 27 led 2019, 13:31
od liborko
pokud je jedním řemenem hnaný kompresor i altík tak asi těžko
Re: Odpojení čerpadla klimatizace 1.2 8v
Napsal: 27 led 2019, 14:13
od Stev
Ano, kompresor i altik je hnaný pouze jedním řemenem.

Re: Odpojení čerpadla klimatizace 1.2 8v
Napsal: 27 led 2019, 15:43
od liborko
Ten obrázek je Punto MKI ,dvojkové to má ještě trošku jinak
Re: Odpojení čerpadla klimatizace 1.2 8v
Napsal: 27 led 2019, 16:51
od rossi
to by šlo vyřešit kratším řemenem
pokud to jde mechanicky provést.
nevím jak sou ty řemeny vedený.
Re: Odpojení čerpadla klimatizace 1.2 8v
Napsal: 27 led 2019, 18:36
od liborko
možná šlo,ale u PC mu to tady nevyřešíme,musel by hodit foto jak to tam vypadá
Re: Odpojení čerpadla klimatizace 1.2 8v
Napsal: 27 led 2019, 18:51
od Gembler
liborko pozeral som to na dvojkové cez eper presne ta istá fotka ako na mk1.
Re: Odpojení čerpadla klimatizace 1.2 8v
Napsal: 27 led 2019, 19:15
od liborko
Tak ja koukal asi na motor z grande punta,tam je dle fotky takový větší držák a je tam samonapínací kladka, pokud je to jak říkáš tak vidím jako řešení vyměnit čerpadlo klimatizace. Kdyby bylo čerpadlo místo altíku tak jo.

- naread.exe.png (10.14 KiB) Zobrazeno 6909 x
Re: Odpojení čerpadla klimatizace 1.2 8v
Napsal: 27 led 2019, 22:22
od Stev
Omlouvám se ale fotka je moc velká tak jsem byl nucen nahrát jí na leteckou poštu. Pokud bude fotka nepřehledná, mohl bych zkusit zítra vyfotit lepší.
1) napínací kladka
2)Altik schovaný pod kompresorem klimy
3) Kolo klik. Hřídele
http://leteckaposta.cz/585970506" onclick="window.open(this.href);return false;
Re: Odpojení čerpadla klimatizace 1.2 8v
Napsal: 27 led 2019, 22:48
od liborko
dám to sem
https://1iq.cz/i/C9a2k/G2TWa.jpeg" onclick="window.open(this.href);return false;
a jinak by to asi mělo být na tenhle způsob jak jsem psal prvně
https://1iq.cz/i/C9a2k/e2dKn.jpg" onclick="window.open(this.href);return false;
tzn. bez čerpadla to nepůjde, jo a ten řemen je tak zralej aby se brzo odporoučel

Re: Odpojení čerpadla klimatizace 1.2 8v
Napsal: 27 led 2019, 22:53
od Stev
Nějak takhle.
Re: Odpojení čerpadla klimatizace 1.2 8v
Napsal: 27 led 2019, 22:55
od Stev
Jediné co mě napadlo ale nevím, zda to půjde. Dát kladku pryč a pořídit menší řemen a napojit to přímo na altík.